Enterprise Workflow Intelligence
The problem we solve
Manual event organization hinders rapid market responses and attracting the best possible audience.
Initiating an online event and designing the workflow, including crafting invitations, sending updates and reminders, and creating follow-up messages, is still manual in most companies. Moreover, events are often planned with either too short notice, making it extremely hard to attract at least some attendees, or too far in advance, making the news you communicate nothing new anymore. In either case, the manual workflow hinders rapid market responses and attracting a focused audience.
This is the problem we changed.
Organizing events in no time. From idea to post event follow-up in one hour.
Organizing events in no time.
Conceptualize an online event within an hour and let PRESENT do everything else.
BlueCallom PRESENT manages the entire process autonomously and intelligently. All it needs is a person‘s intent to organize a webinar, respective speaker(s), and a possible attendee list. After creating the event, invitation emails are crafted autonomously, social media content is generated, supporters are asked to help spread the word, update emails are generated and shared online, and the target attendees are informed, updated, and reminded of the event. Attendees, speakers, and company supporters are asked to help promote the event to contacts in their online networks.
Once the event is over, PRESENT automatically shares badges with the attendees as a sign of belongingness and community. IF YOU decide to share the presentation, it will compile a follow-up email and share a link to download the presentation.
What BlueCallom PRESENT will do for you.
PRESENT will plan, orchestrate, and time the entire process and handle the communication from initial invitation, social media outreach, follow-up emails, thank you messages, and more, in a timely, well-structured way.
All YOU need to do is give PRESENT the event idea, the target date, the content in bullet points, and the audience with a few words. Everything else PRESENT takes care of.
How BlueCallom PRESENT works
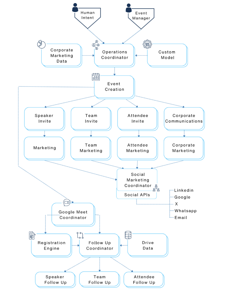
PRESENT Workflow Intelligence
ONE-TIME SETUP
The initial setup of PRESENT is conducted by a system manager connecting Google Calendar and Google Meet with PRESENT.
EVENT CREATION
An event manager creates an event in PRESENT by giving it the idea, a bullet list of topics, the target audience, and a few surrounding inputs, and the AI will do the rest.
EVENT INTRODUCTION
The finalized and approved event will then be introduced to selected speakers, the internal team, all possible attendees and to corporate communication for further digital outreach
SOCIAL MARKETING COORDINATION
Speakers, internal teams, attendees, and the marketing team will be asked to adequately support the event and automatically share it on the respective social channels.
REGISTRATION & UPDATES
As people register, they get the Google Meet URL, the registration confirmation, event updates, and final reminders. During the event, the coordinator module will recognize who joined.
POST EVENT PROCESSES
After the event, a thank-you email will be sent, a summary will be posted on the social web, attendees may receive their badges and possibly certificates, and a team follow-up will be initiated. If enabled, attendees can request a copy of the presentation, which is then made available for download.
Learn more about our demos or explore with a pilot.
Core Benefits and Major Market Impact
Time and effort collapses
Forget the tedious detail work on event setup, invitation, promotion, conduct, and follow-up. You do it now from idea to post-event follow-up in one hour, delivering consistent quality with a push of a button.
Do more with less
A one-hour webinar takes 4 weeks of on-and-off preparation. How about three hours of preparation and doing 12 per year instead of 4?
Quality Transformation
Moving the manual work, where every detail counts, to an agentic system that doesn’t automate but also individualizes every aspect raises quality and Customer Experience.
Scaling attendees
More information sharing, more attendees, more topics, and a more targeted, broader audience all contribute to bigger event success.
The growth and higher quality of attendees lead to exponentially more opportunities.
BlueCallom PRESENT. Technology and Setup
This first version is available for Google Meet as video conference provider.
PRE-CONTRACT EXPLORATION
Start with a brief, AI-guided assessment to pinpoint your needs and define success metrics.
PILOT
PROGRAM
Start a Pilot Program with your inner circle to explore capabilities. Based on needs, expand the PRESENT usage to all your events.
BUDGET
RANGE
Price starts at €/$/CHF 750/month.
FULL-SCALE LAUNCH
Deploy your customized solution in a day — transforming event preparation into a powerful and autonomous event coordination project.
FAQ BlueCallom PRESENT
Implementation & Use Questions
For what company size is it?
COMPLY is ideal for medium and large enterprises above 500 employees. If a smaller company struggles with productivity, it may still be interesting running it once a year. Contributing users may generate a consumption cost at around 2 cent (€/$/CHF) per person per contribution.
Can it be used by consultants helping their clients.
Absolutely. You would create a business account in BlueCallom and invite your client’s employees to respond. You then let the agents do their job and add your know how and experience and create a complete report including your suggestions to your customer.
Can participants answer respond annonymously?
Yes they could. However we do not suggest this mode. Should it be necessary, it would indicate that there is a significant level of distrust between team and management which would be a substantial part of things to fix. Should other organizations or laws require anonymity, it can be setup.
What would it take to implement and get started?
We are happy to conduct a free demo where we show you what it take to run the solution. During the demo we also explore what role your team and team management plays. We would also explore based on your team size and expectations, what budget you should plan.
Integration with existing systems
BlueCallom TRANSFORM is an independent solution and does not require any corporate data. It is not very likely that existing systems support any of the processes we are running. But we could definitely explore the situation in detail.
What is the business model of BlueCallom
Our business is built on a “Zero Subscription” model allowing you to add any number of employees to the solutions. Only if they use BlueCallom we charge for consumption. Consumption is a sandwich of Cloud Infrastructure, AI Usage cost, Platform cost, Development and Maintenance cost and Tech Support. For BlueCallom TRANSFORM starts with € 5,000 for an entire Productivity Acceleration Project.
Will it help reduce our team size?
BlueCallom TRANSFORM is designed to optimize productivity, not to reduce cost. Therefor the answer is no. However, a wise way would be to leverage AI to use every available person and let the AI help them to be more efficient and help grow the business. Your current team knows the company, your market, your audience, and your partners. With the help of AI they can do so much more !!! Helps you grow revenue and the bottom line.
Would a direct competitor get to the same level of increased productivity?
Theoretically yes, if goals, objectives, market, team size, organization, customer base and most other factors are identical. However, if this is a fear, it might be interesting to also look into BlueCallom DISRUPT, an autonomous innovation development system.
Technology Questions
What is your AI technology backend?
BlueCallom Agentic AI Solutions use Open AI GPT-4-o or GPT-o-1 preview for the interaction with their LLM. The BlueCallom AAIS Technology (Agentic AI Solutions) is designed for large scale application in a clustered multi-agent environment. Multi-Agent systems can be a cluster of even bigger solutions.
What about Agent and Multi Agent Systems
BlueCallom applications are currently all multiagent systems. BlueCallom TRANSFORM is built as a 4 agent system. Future features and functionality including your own features can easily be added or integrated.
How do BlueAgents communicate with each other?
BlueCallom developed an open and structured AAIS Framework with an agent to agent communication protocol. This allows third party developer develop agents that can be embedded in other solutions. Very much like braincells, agents connect with a pre- and post synaptic handshake to ensure that those third party agent match the basic requirements of the Agent before and after the third party agent. Mare details can be found in the AAIS Framework.
How do you build non linear processes
AI systems are generally so called multi threated systems. Since 2020 we developed non linear innovation processes and leverage parallel processes that stimulate users to think forward and backward in parallel to the main path. Agents or agent clusters can no take over that responsibility and intelligently keep the entire innovation process with all its complexity in managed multi taking manner.
What are non-linar process examples
An innovation process is generally non-linear. Innovators constantly have to look back if what they invent is still in synch with objectives, market requirements, opportunities, company constraints, budgets and time. Today all that is an autonomous process done by agents. At the same time innovators need to look forward and send ideas and things to consider when building or marketing the solution to the future teams. Also this is done now by agents who capture those aspects and use it at the right time with the right content to the right people.
How can we customize the innovation process?
You could get access to the agent network and either create additional agents which you can drag and drop into a BlueCallom Agent Network or develop entire Multi agent clusters and add them to the solution (Agentic Hyper Cluster). The AAIS Framework helps you make those connections.
How can we integrate our current IT and data?
In general, integrations can be done via APIs. However BlueCallom TRANSFORM is a self contained end-to-end solution and does not need any company internal data access. Integrating current data from ERP or CRM are not required. However if you see a need to connect to internal data we can certainly achieve that with a standard API access driven by functions within BlueCallom function calls.
What data security practices do you have?
There are multiple layers. One is our cloud provider i.e. Google in Zürich, the AI Backend provider Open AI with GPT. And our own efforts how data are structured, backup, and how access control is given. We are more than happy to share our confidential information with your security experts.











